股票名称:海洋之神HY590电子
股票代码:600237
Menu
EN
网站首页
产品信息
聚丙烯薄膜
金属化薄膜
交流电容器
直流电容器
电力电子电容器
聚酯薄膜
电容器配件
精密连接器
材料/招标
招标
应用领域
家电
轨道交通
清洁能源
照明电子
电子电路
电子显示
现代印刷
节能应用
汽车电子
船舶推进
创新研发
技术力量
研发团队
资料下载
关于我们
公司简介
新闻资讯
公司荣誉
品牌文化
历史进程
社会责任
投资者关系
股票信息
临时公告
定期公告
投资者保护
加入我们
海洋之神HY590
销售热线
采购热线
合作洽谈
廉洁举报
招标
网站首页
>
材料/招标
>
招标
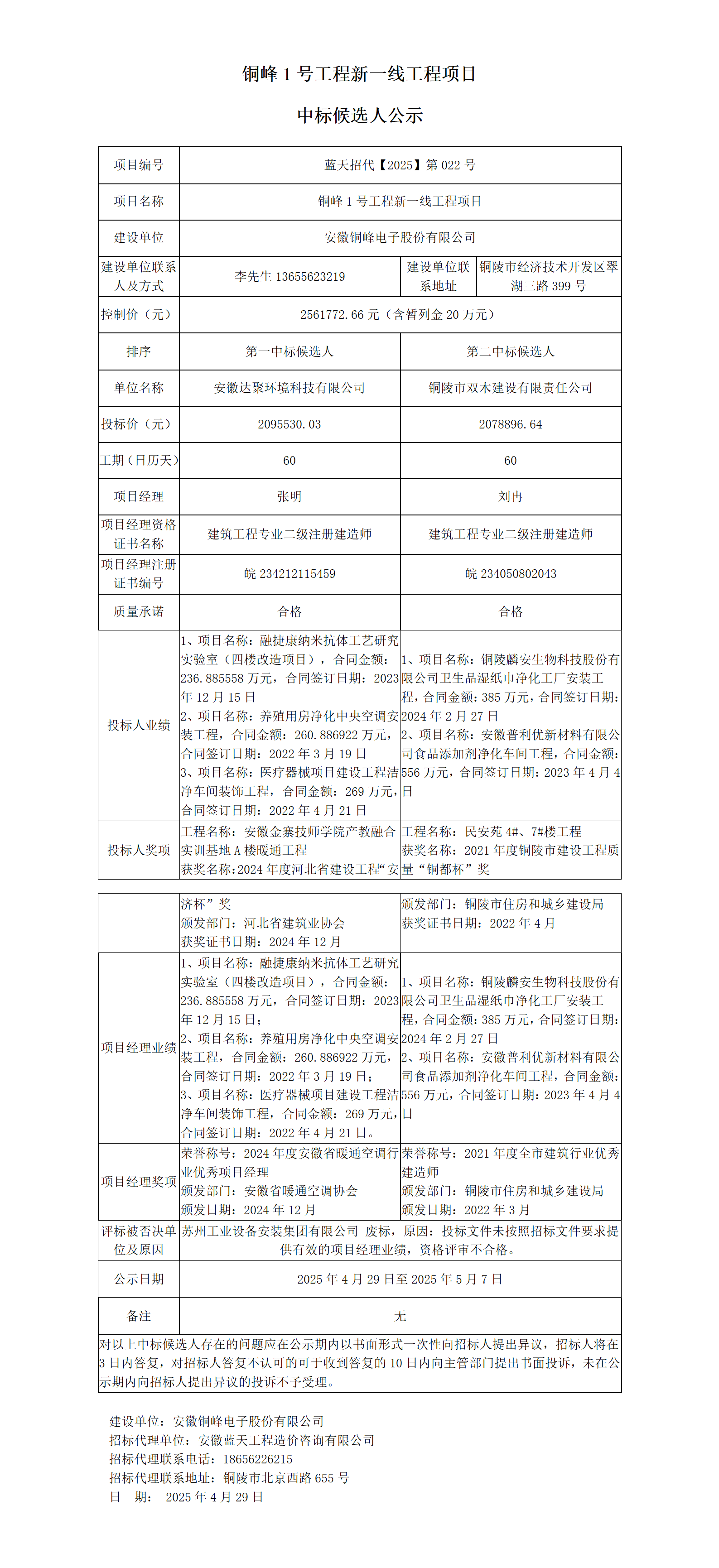
海洋之神HY5901号工程新一线工程项目(中标候选人公示4.29)_01
发布时间:2025-04-30
阅读次数:1762
上一条:
安徽峰成电子有限公司设备采购公告(1)_01
下一条:
安徽海洋之神HY590电子股份有限公司—— 薄膜分公司小分切机采购公告_01
海洋之神HY590